3D SCANNING SERVICE

3D scanning unlocks endless possibilities for 3D printing by capturing precise digital models of real-world objects. From reverse engineering broken or outdated parts to customizing unique designs, scanning allows us to replicate, modify, or improve components with incredible accuracy. Whether you need a replacement part that no longer exists, want to optimize a product’s design, or simply bring a physical object into the digital world, 3D scanning makes the process faster, smarter, and more efficient.

Collapsible content

1. What is 3D Scanning?

3D scanning is the process of capturing precise digital models of real-world objects. Using advanced scanning technology, we can transform physical items into accurate 3D files that can be modified, enhanced, or reproduced with ease.

2. Applications & Benefits

From reverse engineering broken components to quality control and rapid prototyping, 3D scanning offers endless possibilities. It saves time, reduces costs, and allows for precise reproduction of parts that are difficult or impossible to measure by hand.

3. Supported Objects

Our scanning service can handle a wide range of objects - from small, detailed mechanical parts to larger items that are digitally pieced together. Complex shapes, textures, and contours are captured with incredible accuracy, ready for digital editing or printing.

4. Accuracy & Capabilities

We deliver high-resolution scans with exceptional accuracy, ensuring every curve and detail is faithfully captured. Files can be exported in industry-standard formats such as STL, OBJ, or STEP, ready for 3D printing, CAD work, or further engineering.

5. Workflow: From Scan to Print

Our streamlined process takes your object from the real world to a finished 3D print. We scan the item, clean and process the data, convert it into a printable file, and manufacture the final part in your chosen material - fast, simple, and reliable.

6. Industries & Use Cases

3D scanning is used across industries including automotive, manufacturing, medical, architecture, and product design. Whether you need to replicate a discontinued part, design a prototype, or create custom solutions, our service delivers practical results.

Unlock the Power of 3D Scanning

Bring your ideas to life with precision. Whether it’s reverse engineering a broken part, creating accurate prototypes, or capturing complex designs, our 3D scanning service makes it possible. Get in touch today to see how we can turn your project into reality.

OBJECT IS SCANNED

We begin by digitally capturing your item using advanced 3D scanning technology. Every contour, surface, and fine detail is recorded to create an accurate 3D model of the original object. This step ensures nothing is left out, even on complex shapes.

PROCESS & CLEAN THE MODEL

The raw scan is imported into specialized software where it is cleaned and optimized. Any noise or imperfections are removed, gaps are filled, and the model is refined to be watertight and ready for printing. Once processed, the 3D model is converted into standard file formats such as STL or OBJ.

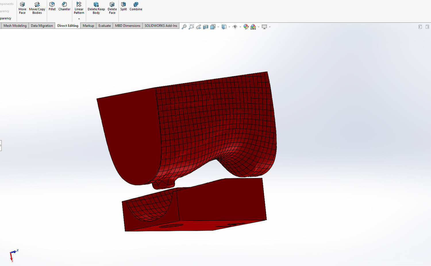
MODIFY OR RECREATE

After scanning, the meshed 3D model can be imported into SolidWorks or other CAD software for further refinement. This allows us to reverse engineer broken or worn components, adjust dimensions, or even redesign the object to improve performance. Using the mesh as a reference, we can build a fully parametric CAD model that can be modified like any standard part - perfect for engineering applications, prototyping, or creating replacement parts that are even better than the original.

PREPARE & SLICE FOR 3D PRINTING

The STL file is then sent to our slicing program that generates the toolpaths (G-code) that guide the 3D printer. This is where decisions about orientation, material choice, infill percentage and print strategy are finalized to ensure the best quality output.

Your file is sent to one of our professional 3D printers, such as our Bambu Lab FDM or SLA systems. The object is printed layer by layer using your chosen material - PLA, PETG, PACF, or others - resulting in a strong, functional, and precise part.



QUALITY CHECK & FINAL INSPECTION

After printing, each part undergoes a thorough inspection to ensure accuracy, strength, and dimensional consistency. Our quality control process verifies that the finished product meets your specifications and is ready for real-world use.